
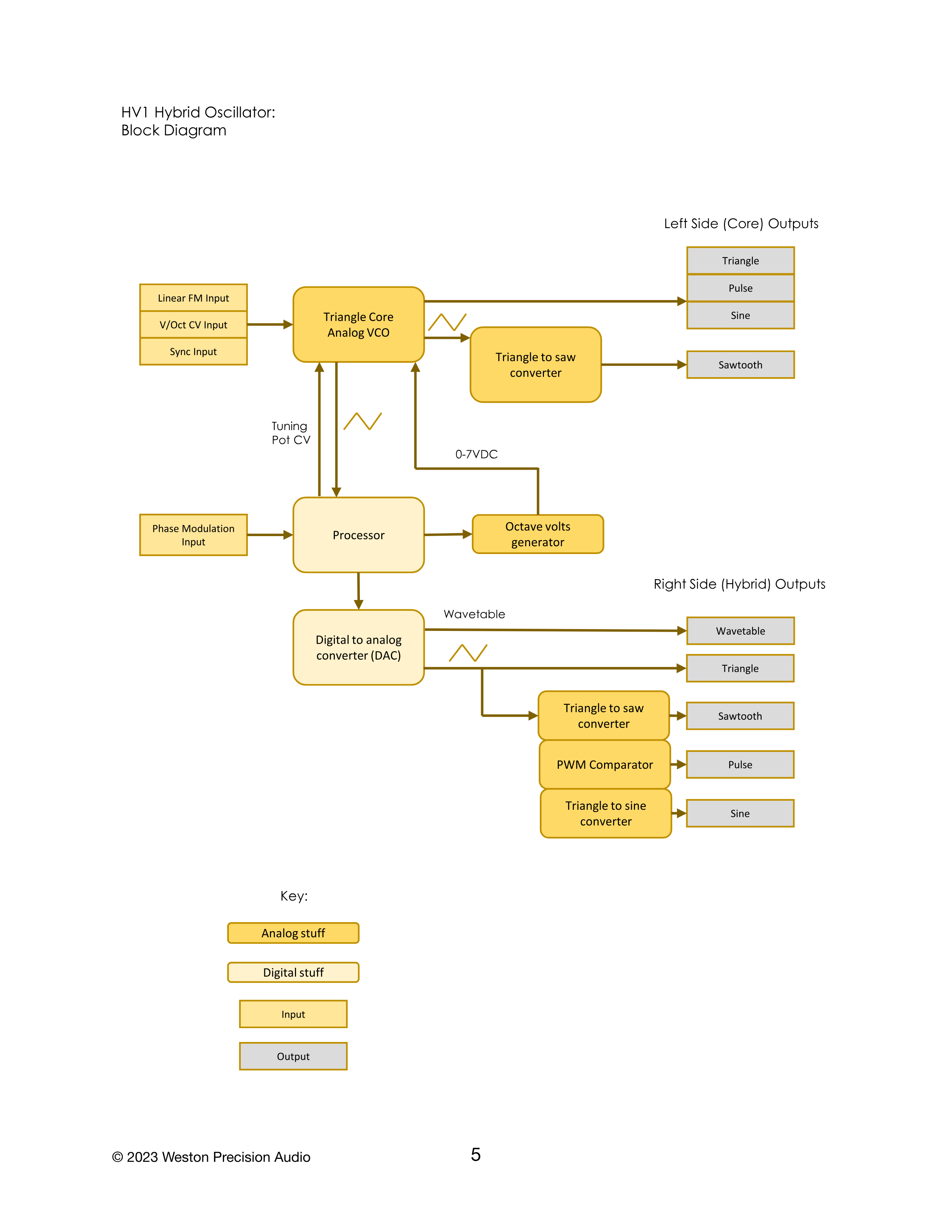
HV1 Hybrid Oscillator: ブロックダイアグラム
Triangle Core Analog VCO
Linear FM Input V/Oct CV Input Sync Input
Triangle to saw converter
Pulse Sine Triangle Sawtooth
左側 (Core) アウトプット
Processor
Tuning Pot CV
Triangle to saw converter PWM Comparator Triangle to sine converter
Digital to analog converter (DAC)
Wavetable Wavetable
右側 (Hybrid) アウトプット
Sawtooth Pulse Sine
Analog stuff Digital stuff
Output Input
Triangle
Phase Modulation Input
Octave volts generator
Key: 0-7VDC