どうもTakazudoです。色々とテキストを書いていこうかなということで、そういうのをコラムとしてやっていこうということでした。1回目、2回目はDIYについて書きましたが、今回は当店で扱ってるコンパクトなミキサーらについて書きます。回路とサウンドみたいな話です。
具体的には当店で扱っている以下のミキサーについてです。
- AI Synthesis: AI106 West Coast Mixer紹介
- AI Synthesis: AI022 Harmonic Mixer紹介
- ADDAC System: ADDAC713 Stereo Discrete Mixer紹介
はじめに
まずはじめに断っておきたいのですが、私はとりたてて音楽的な教育を受けてここまで来ているわけでもなく、回路等の知識についてもちょっと自分で勉強しつつみたいな感じの人間ですので、この記事の大部分も割と雰囲気で書いています。なので、ひとまずそういうつもりでお読み下さればということと、なにかおかしいことを言っていましたら、Xやらでツッコミを頂けるとありがたいです。
この記事紹介したいこと
ひとまず、この記事で紹介したいことは以下です。
- 音がクリップするとはどういうことか
- サイン波と矩形波の特性の違い
- ミキサーごとの違い
- ミキサーと音作り
それでは見て参りましょう。
そもそも
まずそもそもなんですが、当店ではミキサーが無いなーと思い、自分も欲しいのでAI Sythesisの以下2つを入荷してみました。なんだか面白そうだったので。
はじめはただこれらでハイハットやらをちょいまとめてディレイやらに送ろうと考えてたんですが、この2つ、同じようで実はあれやこれやをミックスした結果がかなり違うんです。
やや?これってどういうこと?って調べていたらそれが結構面白くてですね、どういうことかというと、これらミキサーはあえて音をクリップさせて元の音を変化させるミキサーなんですよ。
その後、フツーにステレオのもの欲しいわということで以下を入荷しました。
そうしたらまたこれも同じような趣向のあるモジュールでして。これはこの記事執筆時点ではまだDIYキットだけの入荷なんですが。
いやーこれは面白いなーと思っているのでそういうのを紹介したい感じですね。
音がクリップするとはどういうことか
そんなわけでこれらミキサーを紹介していきたいんですが、まず音がクリップすることというのはどういうことなのか?について触れておきたいと思います。
まず一般的なクリップというのは、よろしいものでは無いです。何かしらの楽曲を聴いているとき、音がクリップするというのは例えば、ごく小さいスピーカーに、過剰に大きいボリュームで音を鳴らすみたいなときに発生しますね。スピーカーの出せる音量を超えて音を大きくしようとしているので、本来のサウンドデータが持っている情報が失われてしまうという状態です。図にするとこんな感じですね。

スピーカーはこの波形の波形の通りにコーンが動いて空気を揺らし、それが我々の鼓膜に届いて音が再現されるみたいな仕組みなんですが、そのコーンの揺れる範囲を越えた音を出力しようとしても、そこはバッサリカットされてしまうみたいな状態になります。
DAWなんかで作業していても、クリップするとメーターが赤くなったりするでしょう。そうするとなんか汚い音になった感じで、これがここでクリップすると呼んでいる、音が割れた状態です。
サイン波と矩形波の特性の違い
ここでちょっとサイン波のボリュームを上げてクリップさせると何が起こるのかを見てみます。
以下にデモの動画を用意しました。これはmiRackで作ったものです。
この動画では、サイン波(Sine Wave)をLに、矩形波(Square Wave)をRに割り当て、サイン波のボリュームを上げた状態を録画したものです。画面上では上側がサイン波、下側が矩形波を示しており、真ん中の黒いやつは音の高さごとの分布を示しています。右に行くほど高く、左に行くほど低い音で、高さがその周波数成分の強さです。
ちょいこのあたりは話すと長くなるので詳しくは書かないですが、ここで認識して欲しいのは以下の挙動です。
まず、ピュアなサイン波の場合、以下のように、周波数成分は一カ所に集中した状態です。そして矩形波の方はなんか高い方にも周波数成分がいっぱいありますね。これ同じピッチなんですけど、こういう特性の違いがあるんですよ。

ここで、サイン波のボリュームを上げていきます。この時のボリューム変化には、さっき書いたボリュームをデカくしたときのクリップを若干含みます。(正確にはこのmiRackで使っているVCAMPというモジュールによりもたらされるクリップ効果)するとどうなるかというと、以下のように……

波形が完全なサイン波では無くなっています。ちょっと角張った感じになってますよね。そして周波数成分にも変化があります。
ここでさらにボリュームを上げてクリップさせると……

なんということでしょう。ほぼ矩形波になりました。
つまりそう、サイン波を無理矢理クリップさせると、限り無く矩形波に近づくのです。動画も是非ご覧になってください。聞こえる音もほぼ矩形波です。
ミキサーごとの違い
そんな風に、音をでかくしてクリップさせるというのは、入力音を変化させる性質があるのです。それで面白いのが、そのクリップさせる塩梅は、使われている部品によってかなり異なるというところです。はじめに書いた以下3種のミキサーは、それぞれ異なる回路で設計されています。
- AI Synthesis: AI106 West Coast Mixer紹介
- AI Synthesis: AI022 Harmonic Mixer紹介
- ADDAC System: ADDAC713 Stereo Discrete Mixer紹介
その中で、音を増幅させるためにはトランジスタが用いられており、その種類と使われ方も異なっています。
この違いを比較するため、以下動画を撮ったので、これを突っ込んで見ていきましょう。
この動画では、TZ0 Thru-Zero Oscillatorの3種の出力を、それぞれのミキサーにて順々にミックスさせ、DPLPGを通して同じようなフレーズをならしたものです。まずは通して聞いてみ下さい。取り立てて、ボリュームが大きいときに変化の違いが分かりやすいです。(ボリュームが小さいときはクリップしていない状態なので)
- AI106 West Coast Mixer
- AI022 Harmonic Mixer
- ADDAC713 Stereo Discrete Mixer
の順に、途中のミキサーを交換しています。
1. AI106 West Coast Mixerの場合
とは言われてもかなり注意深く聞かないと違いがどうかと言うところまでは気が向かないかもしれませんが、順に見ていきましょう。

まず最初はAI106 West Coast Mixerでミックスしているのですが、このミキサーはこの3種類の中では一番ソフトな変化になっているように私には感じられます。
ここまでで説明してきたクリップで言えば、結構バッサリと波形がぶった切られそうなものですが、やや丸みを帯びた状態になっている感じがしませんか? すごい感覚的で申し訳ないんですが、矩形波が完全クリップ状態であるとすると、ややソフトさが残るクリップ感になっているような感覚が私Takazudoにはしました。
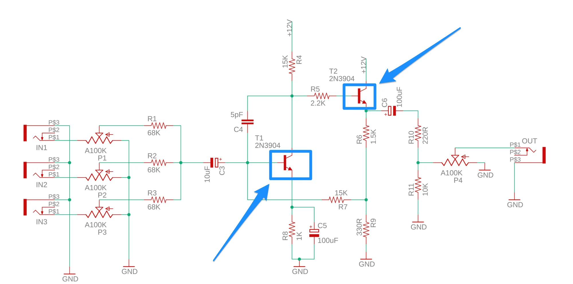
ここで、AI106の回路図(参考: Build Guide)を見てみると、このあたりの処理をしているのは、以下のトランジスタっぽい雰囲気です。

トランジスタというのは入力信号を増幅させる部品でして、3つの入力を混ぜた上でこの2N3904で信号を増幅させると、こういうクリップ感になるというところなんですかね。
2. AI022 Harmonic Mixerの場合
次はAI022 Harmonic Mixerの場合です。

このAI022の場合は、波形を眺めていると、AI106の時よりも変化が激しいように感じられます。そして実際使っていても、ボリュームをかなり大きくしたときは音の変化が顕著になるという印象でした。また、こうして3つ比較して聞いてみると、どうも低音部の残る具合が3つの中で一番大きいような気もします。
このAI022の回路図(参考: Build Guide)は以下です。

この青枠部分でトランジスタを複数使っており、ちょっと私Takazudoの知識ですと、これがどういうことをやっているのかあまり分かっていないのですが、一度トランジスタを通した音をまた戻すなどしているようです。これがどうやらMoogのミキサーの実装を参考にしたものらしく。
……みたいな作りを頭に入れておくと、なるほどなんかそれで色々増幅させまくっているからハードな感じに聞こえるのかという、雰囲気の理解ができる気がします。
3. ADDAC713 Stereo Discrete Mixerの場合
最後はADDAC713 Stereo Discrete Mixerです。

こちらは回路図は公開されていませんが、DIYキットのビルドガイドを見るに、同様にトランジスタがたくさん使われています。2つ目と比較すると素直に矩形になっていく感じがしますが、単純に矩形になるのとはまただいぶ異なります。
さらに、SOFT CLIPPINGスイッチを切り替えてもまた音色がかなり変わることを動画でご確認頂ければと。(このあたりの機能説はADDAC713の紹介記事を参照のこと)
個人的には中音ぐらいの音色のリッチさ?みたいなものは3つの中でこれが一番好みだったかもしれないです。
なお、この比較においては、このミキサーはステレオですが、左いっぱいにPanを振ってモノラルとして扱ってます。各入力をLRに振ってもまたいい感じになりそうですね👌
ミキサーと音作り
……という感じでですね、「クリップする」って最初に書いたのは波形がバッサリ切られることだと書いたわけですが、そのぶった切られる具合は、使われている部品や回路により、かなり異なるのですよ。
たぶん「クリップする」という表現は適切で無いのかもしれません。部品により音が変化することを考慮して使うのであれば、これらモジュールはミキサーであると同時に、サチュレーションやディストーションでもあると表現した方が合っていそうです。
言ってみれば、はじめに例としてあげた、ちっさいスピーカーで音が割れることだって、「このチープさが良い」みたいにも言えるわけです。
するとどうでしょう、このコンパクトなミキサー一つ一つが、音を作る重要な要素であるように思えてきませんでしょうか? そう、なんというかこれらミキサーを使ってみたことで、音を作ることに対する解像度が上がるという感覚が自分には結構したのです。
TZ0やADDAC701のような、比較的シンプルなオシレーターってたくさん種類があり、それだけだと物足りないなー等と感じられる方って結構いるんじゃ無いかなと私は想像してるんですが、こういうミキサー通して、波形ごとのバランスを変えるだけでも結構面白い気がしないでしょうか? これはつまり、オシレーターとその先のミキサーをセットで考えるような感覚ですね。
そういうのって自分はモジュラーシンセの楽しさの一つだと考えておりまして、是非そのように自分で機材と向き合って色々と探求してみると、色々と世界が広がっていくのでは無いかと思っております。
商品紹介
最後にこの記事で紹介に使っている商品の一覧を以下にまとめておきます。それぞれの紹介でも解説を書いているので、併せてご参照頂ければと。
DIYキットもあります👌
以上、今回はミキサーとクリップについて紹介しました。何かご参考になる部分がありましたら幸いです。








